原神圣遗物搭配全角色表,原神圣遗物搭配攻略
原神圣遗物搭配攻略为玩家带来最新版本的全角色圣遗物武器搭配推荐,圣遗物的种类繁多,只要根据每个角色的特点去搭配使用,就可以极大提高英雄的综合实力。《原神》角色越来越多了,究竟该怎么培养角色?到底什么角色应该先培养,投入更多的资源,原神目前玩家获得的角色还是比较多的。小编接下来就整理原神圣遗物搭配全角色表,原神圣遗物搭配攻略相关内容。
1.3版本圣遗物搭配:魈+胡桃

1.2版本圣遗物搭配:甘雨+阿贝多+班尼特

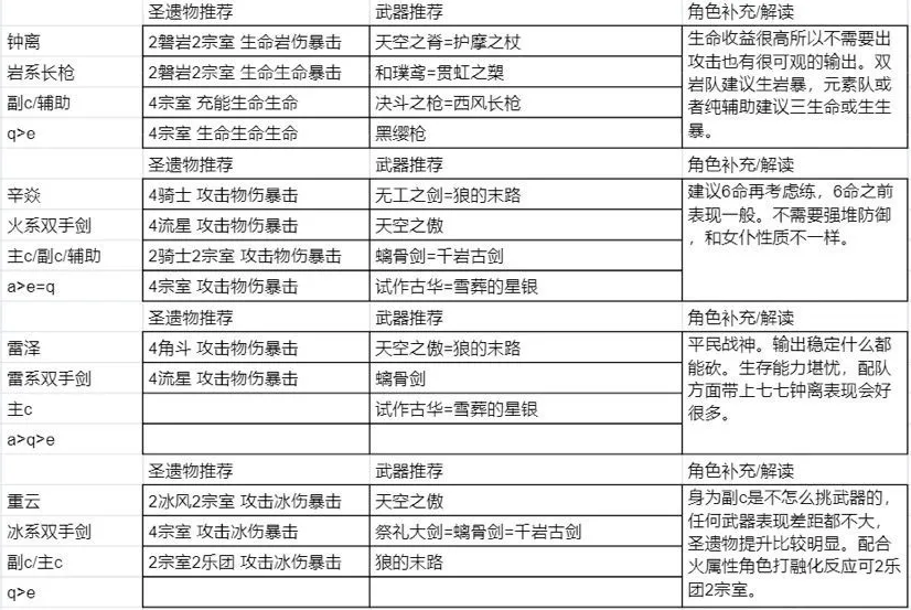
1.1版本下圣遗物搭配:钟离+辛焱+雷泽+重云

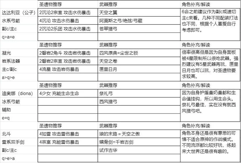
1.1版本上圣遗物搭配:达达利亚+凝光+迪奥娜+北斗

1.0版本下圣遗物搭配:可莉+砂糖+行秋+诺艾尔

1.0版本上圣遗物搭配:温迪+菲谢尔+香菱+芭芭拉

开服常驻5星圣遗物搭配:迪卢克+刻晴+琴+莫娜+七七

主角御三家圣遗物搭配:风主+岩主+凯亚+安柏+丽莎
红手指支持游戏24小时挂机主线、清日常、刷图、挂机领取奖励,帮大家快速获取大量资源,全天挂机获取资源,不用肝玩家们就能快速提升,轻松获取并培养!

在线咨询
留言信箱